新能源汽车产业的快速发展推动了各个产业链的爆发式增长,汽车智能化、自动驾驶成为新能源汽车最重要的核心竞争力方向,给高度集成化中央大脑和域控制器带来新的挑战和机遇,尤其是对DC-DC开关电源的可靠性、高功率密度、开关电源EMC、高效率、高性价比带来新的机遇和挑战。
高通作为智能座舱域控制器的供应商,SA8155和SA8295占据着重要的地位,中央域控SOC一级电源(从电池输入一级转换的电源)的瞬态电流、稳定工作电流、待机工作效率、成本、开关电源EMC设计之间的矛盾成为BUCK电源设计巨大挑战。如何解决和平衡这些矛盾,是开关电源架构、电源芯片、电感、Mosfet、电容一起努力的技术方向。
本文结合大动态开关电源电流(100-300%)汽车中央域控一级电源设计,探讨DC-DC开关电源的设计,包含电源方案、电感、电容选型等设计方法;兼顾体积、成本、效率、性能挑战进行探讨和实战落地设计。
本文以高通SA8295域控制器为例,探讨和实施一级BUCK开关电源的实战设计。
本系列文章包含三个系列(后续将持续更新):
01-解密高通汽车域控制器一级电源设计之:电源设计和计算(本章节)
02-解密高通汽车域控制器一级电源设计之:原理图设计和PCB设计
03-解密高通汽车域控制器一级电源设计之:性能测试测量分析
1- 设计目标及挑战
1.1 SA8295 瞬态电流要求

表1:SA8295电源设计要求
1.2 SA8295 待机电流要求
高通SOC 3.3V供电待机功耗4-7.5mA内(含内存自刷新功率消耗),支持待机唤醒。
中央大脑(座舱域控制器)整车整体电流预算7-10mA(13.5V),4G/5G模块独自消耗4-5mA,高通SA8295电流13.5V 3mA(40mW)以内。
1.3 三个挑战
高通域控SA8295开关电源电流输出挑战1:
大瞬态电流,3.3V,18安培(0.1ms),0.1ms对于DC-DC开关电源已经属于长周期稳态输出,需要Buck电源按照18安培稳定输出设计。
高通域控SA8295开关电源大电流动态挑战2:
SA8295域控稳态工作电流在5-9安培,这会造成开关电源电感(电感与电流大小成反比)选择稳定工作电流超过300%的差异,在体积,成本,频率出现较大的矛盾。
高通域控SA8295开关电源微功率效率挑战3:
待机功耗,需要在13.5V 3mA消耗效率>70%,这对电源控制器架构,电感选型设计也是巨大的挑战。
本设计以挑战最大SA8295一级Buck电源设计为基础,探讨开关电源的核心困难和DC-DC技术解决方案。
2- 方案选型比较
2.1 高通SA8295域控电源技术要求
如表2所示:
表2:高通SA8295电源设计技术指标要求
2.2 方案设计和技术资料
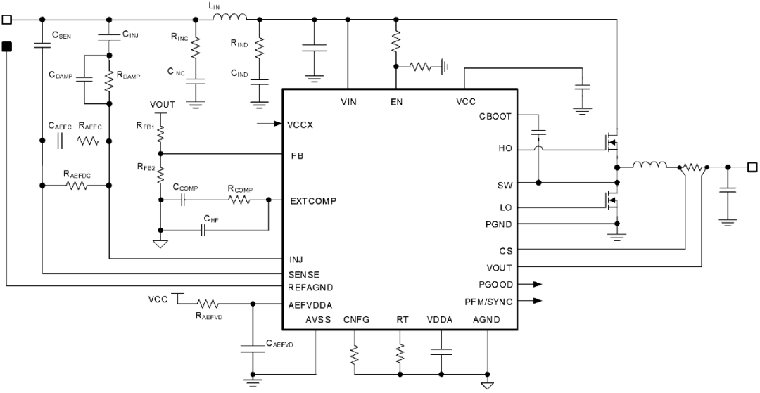
MPQ2918,MPQ2930,LM25141-Q1,MAX20098,LTC7803,LM25149-Q1等均可以满足设计要求。本设计选择LM25149-Q1作为这次中央大脑域控制器一级电源设计方案。
2.2.1 LM25149-Q1官方地址:
https://www.ti.com.cn/product/cn/LM25149-Q1?keyMatch=LM25149-Q1

表3:LM25149-Q1设计参考资料
2.2.2 LM25149-Q1规格书:
LM25149-Q1 42-V Automotive, Synchronous, Buck, DC/DC Controller with Ultra-Low IQ and Integrated Active EMI Filter datasheet (Rev. B)
2.2.3 LM25149-Q1开发板:
LM25149-Q1 EVM 用户指南 (Rev. A) (ti.com.cn)
2.2.4 有源滤波稳定性和性能:
如何确保有源 EMI 滤波器的稳定性和性能 (ti.com.cn)
2.2.5 LM5149-LM25149设计工具:
LM5149-LM25149DESIGN-CALC Calculation tool | TI.com
3- 同步BUCK电源设计和计算
3.1 LM25149的主要指标和设计参数
表4:高通SA8295电源设计技术指标要求

效率

有源EMI滤波器

EMI测试

参考设计原理图

参考设计方案评估板
3.2 LM25149 同步BUCK电感选型计算
3.2.1 同步BUCK开关电源计算公式:


表5:同步BUCK电源设计计算公式
3.3 最小电感计算
(计算公式,参见表5.)

表6:最小电感计算曲线图(△I=0.3)

表7:最小电感计算
3.3.1 电感计算数据总结:
1.如果设计覆盖6-20A (AI=0.3计算)范围,16V输入,6A输出,电感≥0.69μH;
2.理论计算开关电源电感Lmin:≥0.69μH(理论);
3.考虑到实际的设计选型和电感误差±20%,选择0.82μH和1.0μH作为最佳设计(电感值增加,电感体积增大,成本增高,SRF降低)。
3.4 电感电流计算
(计算公式:参考表5的1和2所示)

表8:0.82μH-电感电流计算

表9:1.0μH-电感电流计算
3.4.1 理论计算电感饱和电流≥20.76A, 取整21A:

表10:电感指标
4- 开关电源电感选型

表11:电感选型
4.1 LM25149 开关电源电感电流采样电阻计算

表12:电感电流采样电阻理论计算

表13:电感采样电阻选型
4.2 同步BUCK开关电源输出电容计算
(输出电容计算:参考表5公式)

表14:同步BUCK开关电源输出电容计算
对于同步BUCK开关电源设计,输入和输出滤波电容性能、体积、成本存在矛盾,电容规格书指标测试是在特定条件下完成的,测试过程仪器设备差异,相同的指标,可能存在10-50%的差异,最终设计性能需要在调试过程进行科学实践验证和测试(设计无最佳解,只有选择适合场景的方案)。
开关电容需要满足:容量≥320uF(Overshoot要求),陶瓷电容容量大于2.435uF(不是核心条件,满足即可)。

表15:开关电源输出滤波电容型号选型推荐

表16:开关电源输出滤波电电容设计
4.3 LM25149电源输入电容计算
4.3.1 输入电容计算

表17:开关电源输入滤波电容计算

表18:开关电源输出滤波选型
4.4 LM25149 Mosfet选型计算
4.4.1 Mosfet 计算
LM25149规格书没有过多的计算和选型计算,QG计算和选型根据经验估算倒推,计算结果选择4.5-5.0V Vgs,≤22nC,计算过程参看下表,选择米勒平台为2-3V(接近3V也可以接受),Rdson选择≤8mΩ。

表19:Mosfet选型和计算
4.5 Mosfet选型推荐

表20:Mosfet选型型号
4.6 LM25149 FB和补偿计算

表21:FB和补偿计算
4.7 LM25149 EMC设计计算
不做过多分析,参考规格书。
5- 设计总结
5.1 LM25149 BUCK电源设计选型总结

表22:设计与选型
5.2 方案总结
同步开关电源性能效率受诸多因素影响,性能和指标需要考虑实际的因素,本章节用于理论计算,对实际的设计进行理论指导,设计的性能和指标与元件性能、使用条件、layout等息息相关,需要严谨的测试验证。
高通域控制器的同步降压电源设计是控制器设计技术较难的技术领域,需要平衡性能、体积、成本,科达嘉专注于电感自主研发设计,CSEB0660-1R0M适合高通平台的开发和应用,具有高性价比,抗饱和电流能力强,发热小等技术优势,具有业界领先的功率体积比;科达嘉专注于技术研发、技术创新,为电感行业研发优秀的产品,助力电子产品的开发应用。
审核编辑 黄宇
- 随机文章
- 热门文章
- 热评文章
- 北京·张掖文化旅游宣传周专场演出在北京房山举行,北京·张掖文化旅游宣传周专场演出在北京房山举行
- VR观展成常态 数字技术让文物“触手可及”,VR观展成常态 数字技术让文物“触手可及”
- 广西刘三姐文化档案展百件珍贵档案资料首次亮相引关注,广西刘三姐文化档案展百件珍贵档案资料首次亮相引关注
- 《恶意》等多部影片满意度超83分,多元佳作持续为暑期档注入强劲动能,《恶意》等多部影片满意度超83分,多元佳作持续为暑期档注入强劲动能
- 第十一届尼山世界文明论坛今天在山东曲阜开幕,第十一届尼山世界文明论坛今天在山东曲阜开幕
- 南越王博物院展出300余件(套)文物,南越王博物院展出300余件(套)文物
- 用科技触摸历史 南博推出VR大空间沉浸式展览,用科技触摸历史 南博推出VR大空间沉浸式展览
- 中南大学教授聂茂英文专著在美国出版 聚焦中国新时期文学,中南大学教授聂茂英文专著在美国出版 聚焦中国新时期文学
- 世界遗产“西夏陵”的这些知识,你知道几个?,世界遗产“西夏陵”的这些知识,你知道几个?
- 聚焦女性成长呈现先锋表达 《她的生存之道》发布主题曲 MV,聚焦女性成长呈现先锋表达 《她的生存之道》发布主题曲 MV
- 1原创粤语音乐剧《大状王》内地火爆上演 业者望助力行业发展,原创粤语音乐剧《大状王》内地火爆上演 业者望助力行业发展
- 2一抹青色入夏来 “青·韵”特展亮相成都金沙,一抹青色入夏来 “青·韵”特展亮相成都金沙
- 3乌兰毛都草原上的札萨克图刺绣:指尖上盛开炽热之花,乌兰毛都草原上的札萨克图刺绣:指尖上盛开炽热之花
- 4正青春正时尚!广东推动粤剧“破圈”拥抱年轻一代,正青春正时尚!广东推动粤剧“破圈”拥抱年轻一代
- 52025世界制造业大会|中国电信成功举办“共筑AI底座 智领工业未来”发布会
- 6第二届中国(沈阳)喜剧电影周打造全民共享光影盛宴,第二届中国(沈阳)喜剧电影周打造全民共享光影盛宴
- 72025暑期档电影总票房破55亿 这三部必看!,2025暑期档电影总票房破55亿 这三部必看!
- 8中金岭南股东户数减少1199户,户均持股16.85万元
- 9原创话剧《一张报纸的抗战》将艺术呈现中国报人形象,原创话剧《一张报纸的抗战》将艺术呈现中国报人形象
- 101.5法拉电容对车辆的使用有影响吗
- 1《龙·中华民族的图腾》新书分享会在中国考古博物馆举办,《龙·中华民族的图腾》新书分享会在中国考古博物馆举办
- 22025上合组织国家电影节在重庆闭幕,2025上合组织国家电影节在重庆闭幕
- 3第十四届中国儿童艺术节嘉兴分会场开幕 见证央地合作硕果,第十四届中国儿童艺术节嘉兴分会场开幕 见证央地合作硕果
- 4捡到身份证怎么办?律师:交给公安机关最稳妥,捡到身份证怎么办?律师:交给公安机关最稳妥
- 5中国圆号重奏团德国巡演奏响东方旋律,中国圆号重奏团德国巡演奏响东方旋律
- 6上海迎来普希金文学大展,上海迎来普希金文学大展
- 7(八闽千姿)“刀”耕不辍 福州古稀匠人传承软木画,(八闽千姿)“刀”耕不辍 福州古稀匠人传承软木画
- 8700余中俄青少年齐聚牡丹江开展文化艺术交流,700余中俄青少年齐聚牡丹江开展文化艺术交流
- 9“良渚文明的五重奏”国风系列动画短视频全球发布,“良渚文明的五重奏”国风系列动画短视频全球发布
- 10小暑节气,也要吃饺子?,小暑节气,也要吃饺子?




